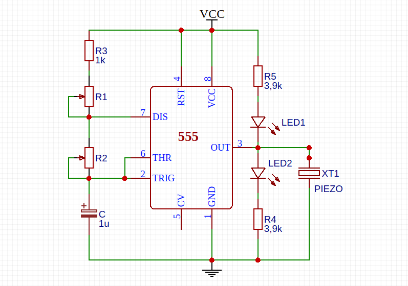
555 timer Võnkeprioodi sagedus ei sõltu toitepingest. Võnkeperiood: Võnkesagedus: Share this: Share on Facebook (Opens in new window) Facebook Share on X (Opens in new window) X Share on Pinterest (Opens in new window) Pinterest Like Loading... Related