Full code on GitHub: https://github.com/taunoe/ATtiny13-Stopwatch


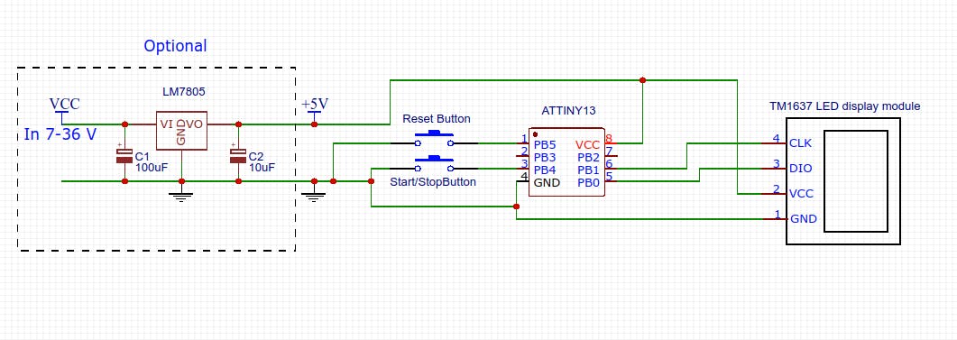
If you have 5v power source you do not need to build the LM7805 Voltage regulator circuit as in the drawing.


Code
Download TM1637 Library: https://github.com/lpodkalicki/attiny-tm1637-library/and put files in same folder with code.

Arduino code:
That how long is 1 second may need manual calibration. For now it is 90m/s.
_delay_ms(90); //
/*
* ATtiny timer with TM1637 display
* Tauno Erik
* 18.02.2018
*
*/
#include
#include <avr/io.h>
#include <util/delay.h>
#include "tm1637.c"
int main(void)
{
uint8_t i = 0; // Display 1 num right to left
uint8_t ii = 0; // Display 2 num right to left
uint8_t iii = 0; // Display 3 num right to left
uint8_t iiii = 0; // Display 4 num right to left
PORTB |= (1 << PB4); // enable start/stop button
TM1637_init();
while (1)
{
int BUTTON = PINB;
if(!(BUTTON&0b00010000)){
/*When Button is ON */
// Display 1 num right to left
TM1637_display_digit(TM1637_SET_ADR_03H,i % 0b00001010);
// Display 2 num right to left
if(i > 9 && ii==0){
ii = i-9;
TM1637_display_digit(TM1637_SET_ADR_02H, ii % 0b00001010);
i = 0;
}else if(i > 9 && ii > 0){
ii++;
TM1637_display_digit(TM1637_SET_ADR_02H, ii % 0b00001010);
i = 0;
}
// Display 3 num right to left
if(ii > 9 && iii==0){
iii = ii-9;
TM1637_display_digit(TM1637_SET_ADR_01H, iii % 0b00001010);
ii = 0;
}else if(ii > 9 && iii > 0){
iii++;
TM1637_display_digit(TM1637_SET_ADR_01H, iii % 0b00001010);
ii = 0;
}
// Display 1 num right to left
if(iii > 9 && iiii==0){
iiii = iii-9;
TM1637_display_digit(TM1637_SET_ADR_00H, iiii % 0b00001010);
ii = 0;
}else if(iii > 9 && iiii > 0){
TM1637_display_digit(TM1637_SET_ADR_00H, iiii % 0b00001010);
iiii++;
iii = 0;
}
_delay_ms(90);//
i++;
}else{
/*When Button is OFF */
}
}//while loop end
}//main end
Demo
I like your project, and your nosey cat
Thank you very much!