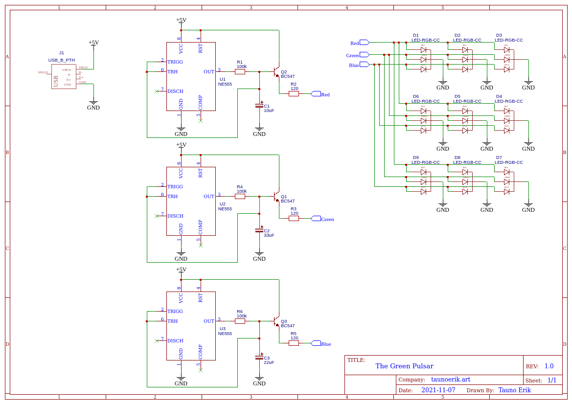
This is an artistic representation of a type of star called a pulsar. First discovered by Jocelyn Bell in 1967.
The display is made of nine RGB LEDs (3×3). Each colour (Red, Green and Blue) are separately controlled by 555 timers to fade in/out each colour independently.










