I really like these golden lions. They have good contrast and blue with golden is a classic combination. There has a lot of coats of arms with this combination.
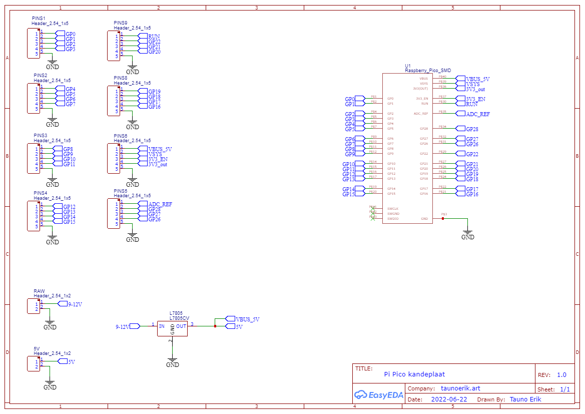
The board is just a Raspberry Pi Pico carrier board. I only needed to change the Pico footprint to remove all through-hole pins and pads from the centre of the plate. This blue colour is also different from the previous ones. It feels semi-transparent. All the fine details in gold look excellent. Manufactured by NextPCB.







