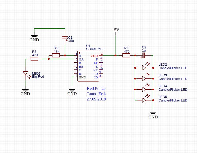
Red Pulsar – freeform circuit Posted byTauno Erik27. Sep 20192. Sep 2020Posted inLearn and makeTags:circuit, electronics, freeform, sculture Freeform electronic circuit sculpture no. 2: Red Pulsar https://hackaday.io/project/174618-red-pulsar Share this: Share on Facebook (Opens in new window) Facebook Share on X (Opens in new window) X Share on Pinterest (Opens in new window) Pinterest Like Loading... Related
Very cool!