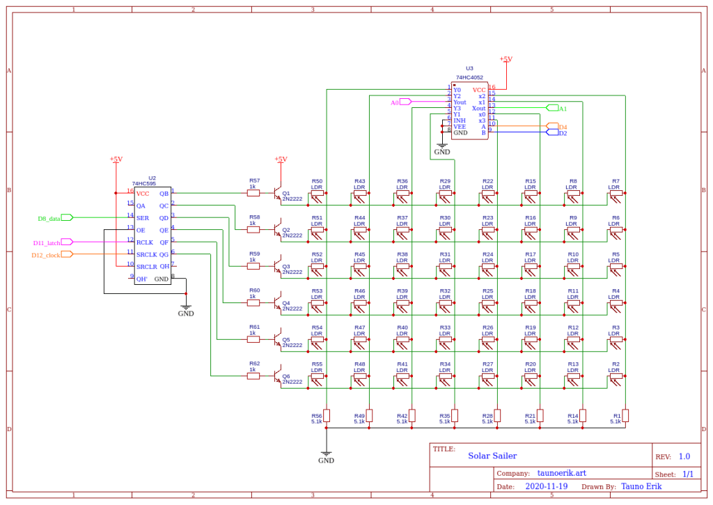
Solar sailer or just array of photoresistors
This my little project to measure light. It has 6*8 photoresistors or pixels. So I can measure 48 different values. A longer-term idea is to make small photosensor. I’ve done a little python script and app to display data: a heatmap graph.
What i learned so far
- I should measure all resistors and LDRs first. So that they have the same value.
Code on GitHub: https://github.com/taunoe/solar-sail








