Description
A device that measures the ambient temperature in the environment in which it is located. And displays it on the screen.
Artistic description
Plant-like structures. Display like blossom. Bottom woodblock aged with brushing with a wire brush and oxidation solution (steel wool + vingar).
Animations
When the number to display changes it plays short animation.
Technical description
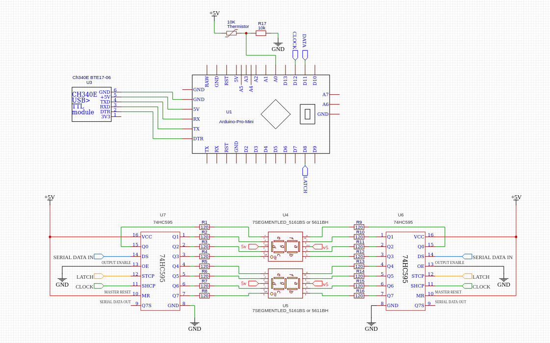
The first goal was to test an easier way to connect 7-segs and shift registers.
Main CPU, Arduino pro mini, uses thermistor to calculate temperature. Uses two different algorithms for this: Steinhart-hart equation and Beta model equation.
The display consists of two seven-segment displays. Drived by two 74HC595 shift registers. Which is connected to the seven-segment displays in a non-traditional way.This makes the construction easier.
Parts list
| no | Description | pcs |
| 1 | Arduino pro mini Mega328p 5V | 1 |
| 2 | Shift Register SN74HC595N | 2 |
| 3 | 7-segment 5611BH / 5161BS | 2 |
| 4 | Resistor 120 | 16 |
| 5 | CH340E USB to TTL BTE17-06 | 1 |
| 6 | Thermistor 10k | 1 |
| 7 | Resistor 10K | 1 |
Readin data
The simplest way to read serial data is to use Miniterm:
Also, I have made two Python scripts. read.py and simple GUI app gui.py. What display average temperature.
Links
- Project and code on GitHub

















