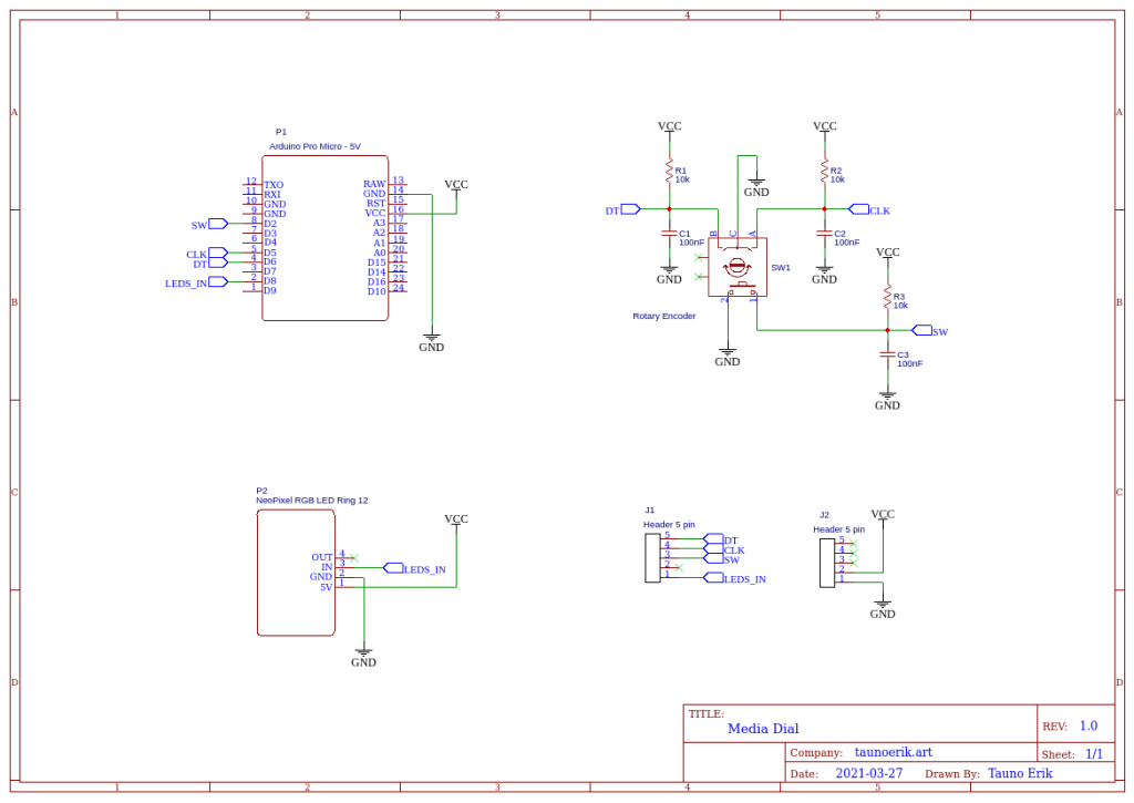
Tsõõri kujuline arvuti sisesndseade. Praegu on seadistatud see käituma nagu hiire kerimis nupp.
Arduino Pro Micro saab programmeerida matkima kõiki USB seadmeid. Nagu see oleks hiir, klaviatuur või mõni muu HID tüüpi USB seade.
Kood asub GitHubis. Eraldi on loodud teek pöördkooderi (Rotary Encoder) jaoks.















