
This coat of arms is a circle of flowers (Lillering).
Green PCBs and oak wood are a nice combination.














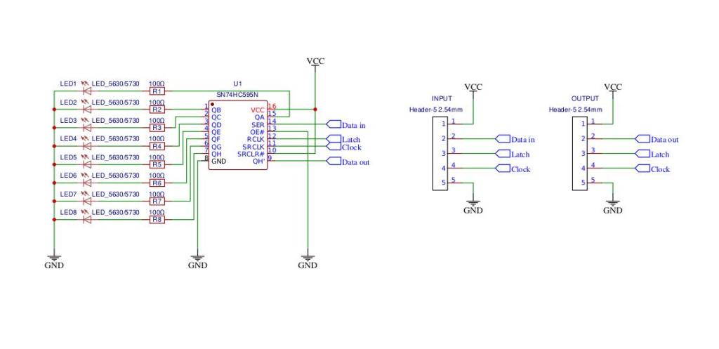
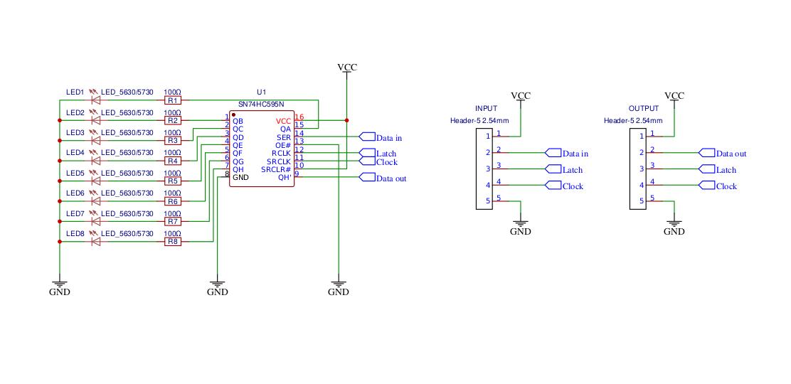
There is five shift-register to control LEDs.The Arduino’s original shiftOut() function is quite slow. I had to simplify it to make it work with my configuration without noticeable flickering. Board Arduino Pro mini 16Hz Atmega328 5v.

