Here are one PCB designs I have made recently.





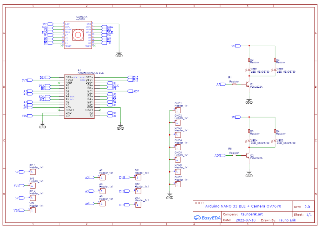
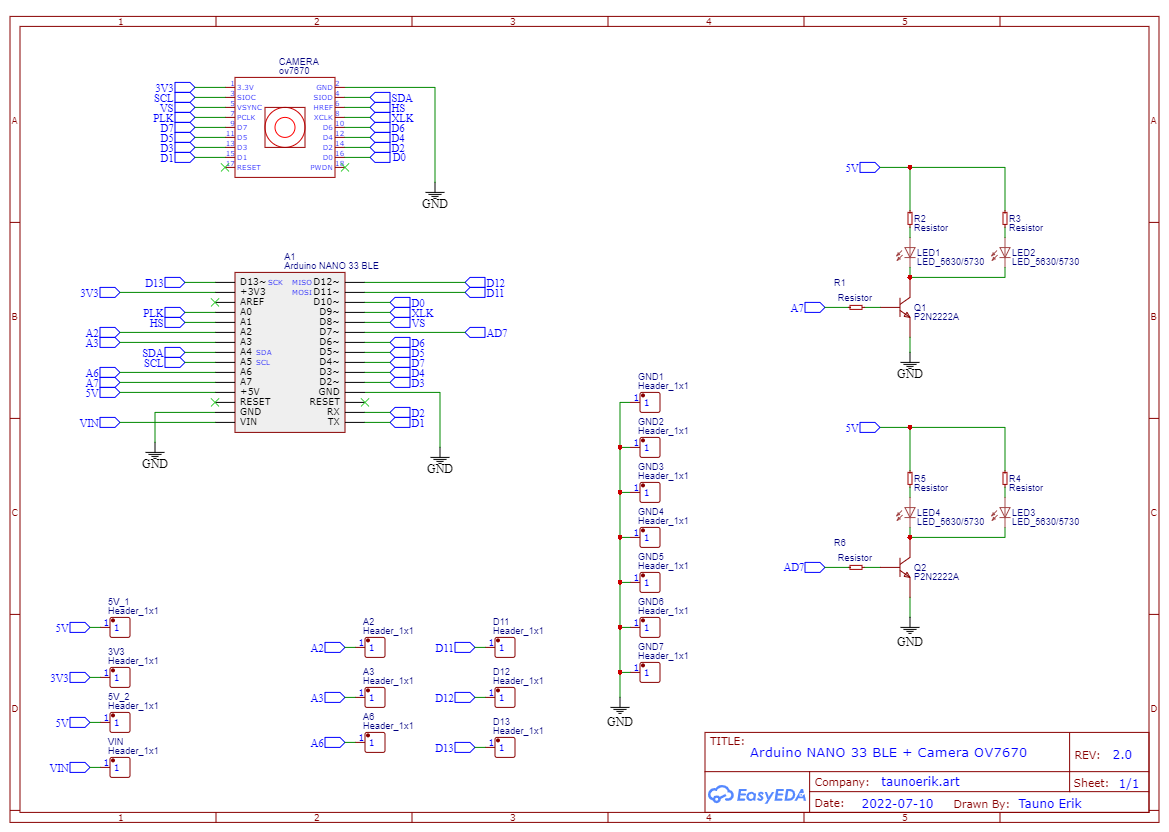
In spring I bought TinyML Cookbook and there are a lot of detailed examples of how to use machine learning on microcontrollers. So I designed this board to experiment with it. On this PCB, with is made by PCBWay, is room for Arduino Nano 33 Ble sense and OV7670 camera. I also added some LEDs to illuminate camera scenes if needed. And on the side are all the rest of the pins that I can use.
So I plan to use the camera and TinyML and make one Peter Vogel style circuit sculpture/painting.
Project documentation is on GitHub.

One thought on “One PCB designs”