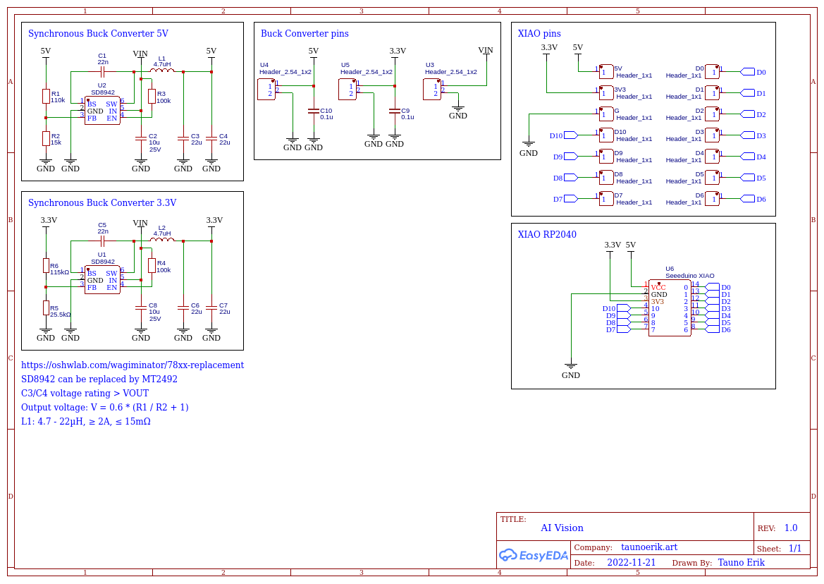
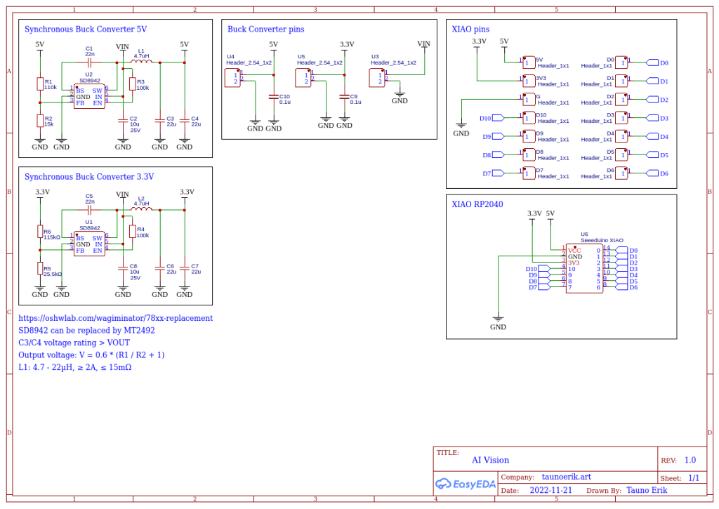
This is my idea to make face shaped circuit board. It will use the Seeed Grove Vision AI Module. The plan is to make an electronic sculpture that uses machine vision. And the MCU board is a tiny but powerful Seeed XIAO RP2040 that uses the same microcontroller as Raspberry Pi Pico.





One thought on “Face-shaped circuit board”