Ikooniline Chuck Norris, akvarell paberil, 24×32 cm



I have released a new version of the serial monitor application “Tauno Monitor” for Linux and added a “Clear” button and timestamps display option. The goal is to keep it simple and minimal.
Available at Flathub https://flathub.org/apps/art.taunoerik.tauno-monitor
and Snap Store https://snapcraft.io/tauno-monitor
Source code at GitHub https://github.com/taunoe/tauno-monitor




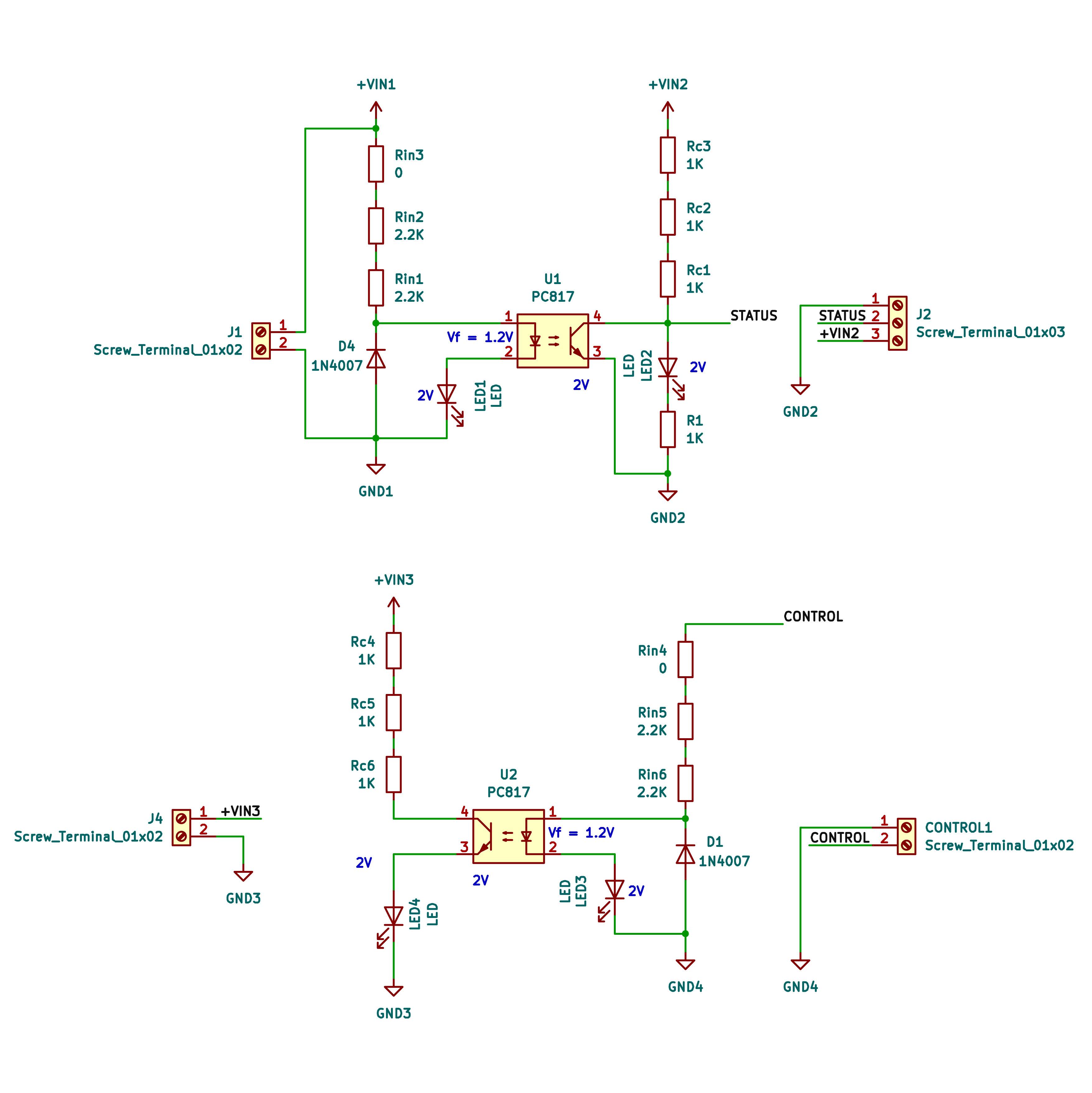
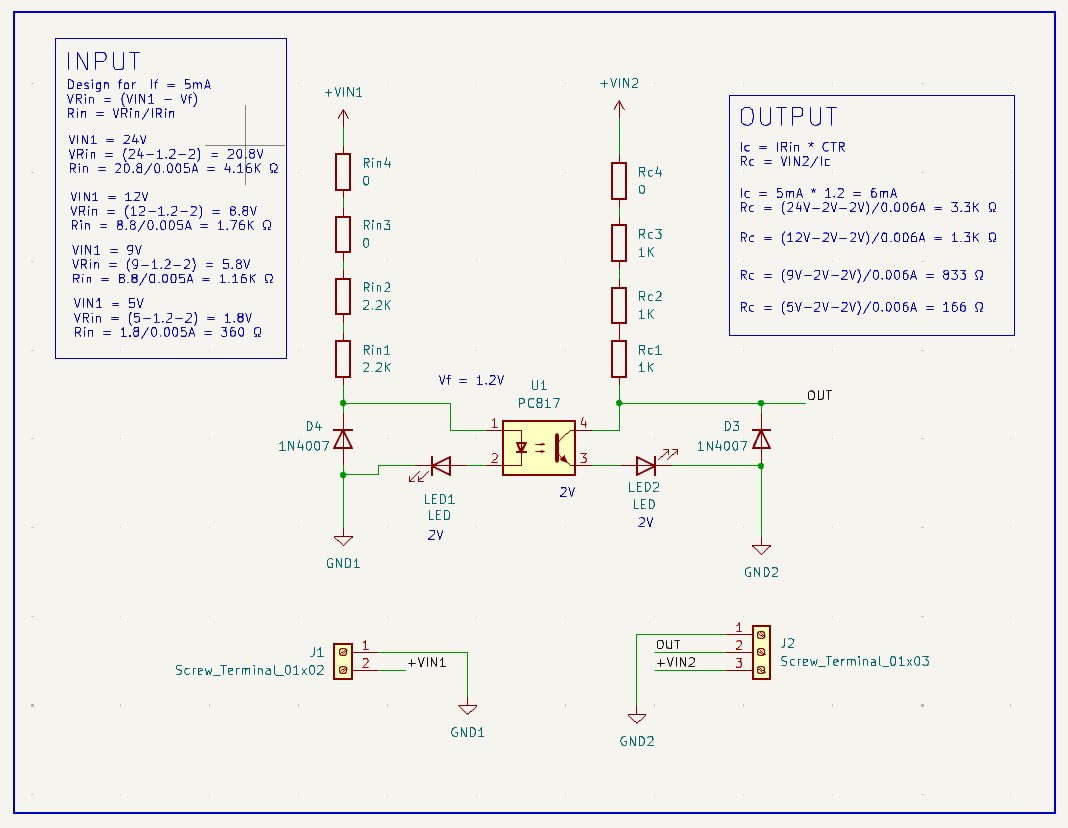
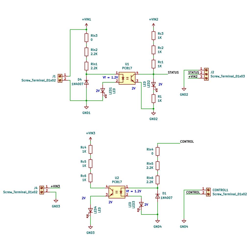
Comparison of ESP32 modules
| ESP32 | ESP32-S2 | ESP32-S3 | ESP32-C2 | ESP32-C3 | ESP32-C5 | ESP32-C6 | ESP32-C61 | ESP32-H2 | ESP32-P | |
| LX6 | x | |||||||||
| LX7 | x | x | ||||||||
| RISC-V | x | x | x | x | x | x | x | |||
| Speed | 160-240MHz | 240MHz | 240MHz | 120MHz | 160MHz | 240MHz | 160MHz 20MHz | 96 MHz | 400MHz | |
| Single-core | x | x | x | x | x | |||||
| Dual-core | x | x | x | x | ||||||
| Wifi | x | x | x | x | x | x | ||||
| Bluetooth | x | x | x | x | x | x | ||||
| 12-bit ADC | x | |||||||||
| 13-bit ADC | x | |||||||||
| 8-bit DAC | x | |||||||||
| THREAD | x | x | ||||||||
| ZIGBEE | x | |||||||||
| Matter | x |
On-The-Go – can switch between host and device modes