


Tegin koolituse: “Video valmistamise koolitus mitteproffidele” käigus sellise video. Ühe Tsentrisse tulnud päringu teostamine alates laserlõikusest kuni montaažini.
I built myself a Serial Monitor app that integrates with the GNOME desktop. Learned a lot about how to build GTK4 apps and publish them as Flatpaks or Snaps.
Maybe it is also useful for someone else so I published it on Flathub: flathub.org/en/apps/art.taunoerik.tauno-monitor and Ubuntu Snap Store snapcraft.io/tauno-monitor
The source code is available on Github: github.com/taunoe/tauno-monitor







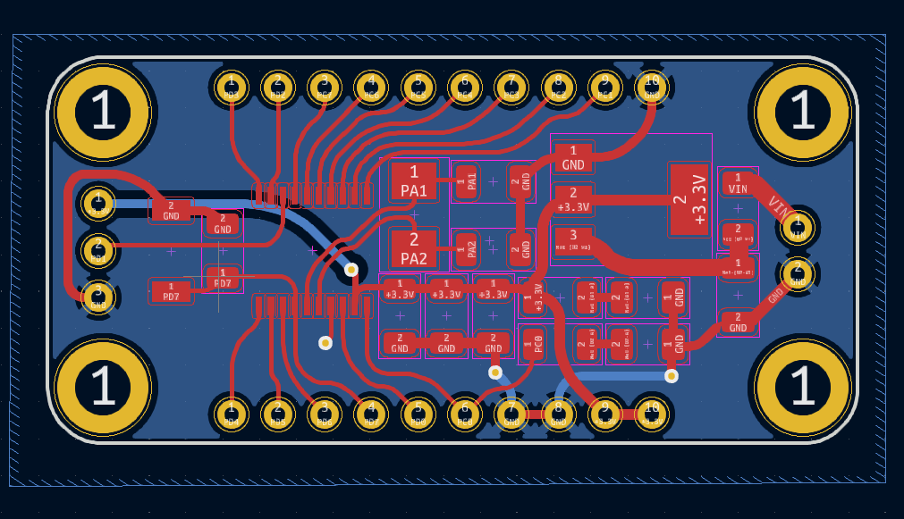
Finished my second version of the CH32V003F4P6 microcontroller board.


| Reference | Value | Footprint | Qty |
| C1,C7 | 0.1u | Capacitor_SMD:C_1206_3216Metric | 2 |
| C2,C3,C4 | 10u | Capacitor_SMD:C_1206_3216Metric | 3 |
| C5,C6 | 22pF | Capacitor_SMD:C_1206_3216Metric | 2 |
| D1,D2 | LED | LED_SMD:LED_1206_3216Metric | 2 |
| F1 | 500mA | Fuse:Fuse_1206_3216Metric | 1 |
| H1 | SWIO | Tauno_Footprint_Library:Header_th_3_2.54 | 1 |
| H2,H4 | ~ | — mixed values — | 2 |
| H3 | Header_left | Tauno_Footprint_Library:Header_th_10 | 1 |
| R1,R2 | 1K | Resistor_SMD:R_1206_3216Metric | 2 |
| SW1 | RST | Tauno_Footprint_Library:Push_button_smd_3x4x2_2pin | 1 |
| U1 | CH32V003F4P6 | Tauno_Footprint_Library:TSSOP20_0.65_ | 1 |
| U2 | AMS1117-3.3 | Package_TO_SOT_SMD:SOT-223-3_TabPin2 | 1 |
| Y1 | Crystal 25MHz | Crystal:Crystal_SMD_5032-2Pin_5.0x3.2mm | 1 |
I rushed to order it and before it arrived I knew that there was a mistake where some ground pins were not connected. And I need to manually fix it.











